新规即将执行!老舍纪念馆实名预约指南丨手把手教您搞定
2025年11月22日
亲爱的观众朋友们:
为规范参观秩序,更好服务观众,作为免费对社会公众开放的文化场馆,老舍纪念馆实行实名预约参观制,并自2025年12月1日起执行全新预约入馆规则。若您对预约流程还有疑问,不妨跟随以下清晰的流程图和详细说明,一步步完成预约,轻松规划您的参观行程。

一图读懂预约流程
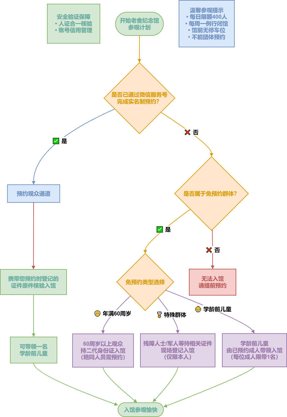
一、先判断“我该如何入馆?”
请首先根据您的情况,找到对应的入馆路径:
路径一:免预约,直接入馆
如果您属于以下任一群体,无需预约,可直接准备相应证件入馆:
60周岁以上长者:持本人二代身份证原件直接入馆。
特殊群体:残障人士、现役军人、军队离休退休干部、退休军士等特殊群体可持相关证件现场登记后入馆参观,仅限本人。
学龄前儿童:由一名已预约的成人带领入馆,每位成人限带1名。
路径二:需提前预约
如果您不属于以上任何群体,则必须通过官方微信服务号提前完成实名预约。
二、【需预约观众】详细操作步骤
如果您属于“路径二”,请按以下步骤进行预约:
第一步:进入预约系统

关注微信服务号“老舍纪念馆”;

点击服务号下方菜单栏中的“预约参观”选项,即可进入系统。
第二步:选择日期与时段

仔细阅读《预约须知》,点击“我已知晓 开始预约”按钮;

点击“更多日期”按钮,即可进入日历界面;

请选择参观日期,可预约含当日在内的7个开放日(每周一闭馆,周二至周日开馆),日历中黑色并标注“开馆”的日期为可预约日期,方便您规划行程;

选择参观日期后,需选择参观时段(上午票9:00-12:30、下午票12:30-16:30),选好后点击“下一步”按钮,继续后续预约流程。
第三步:填写参观人信息

点击“+添加参观人信息(一次最多预约5人)”;

进入“添加联系人”界面后,依次填写姓名、手机号;点击“证件”栏可展开选择类型(含身份证、护照、港澳居民来往内地通行证、台胞证、外国人永居证等),随后输入对应证件号码,完成后点击“添加”按钮即可。
第四步:提交预约

仔细核对所有信息后,点击“提交预约”完成订单;

阅读《温馨提示》,请注意自2025年12月1日起执行的老舍纪念馆预约参观新规:预约完成后,请持您预约时登记的证件原件(如身份证、护照、港澳居民来往内地通行证、台胞证、外国人永居证等)核验入馆参观。阅读完毕后,点击“我已阅读并同意”按钮;

预约成功后,点击“查看订单”,即可跳转到“订单列表”界面,在其中可查看订单编号、使用日期及使用时段等信息;

如需了解参观人联系电话、证件号码等更多详情,可点击“查看详情”。
第五步:入场参观
自2025年12月1日起,入馆时,请务必携带您预约时登记的证件原件:使用二代身份证预约的观众可直接刷证核验入馆;使用护照、港澳居民来往内地通行证、台胞证或外国人永居证预约的观众,需出示原件由工作人员人工核验。
注:每日8:00放票,可预约7日内门票。
补充:查看与管理订单
若预约完成后需管理订单(如取消预约、查询订单详情等),可按以下步骤操作:
1、打开微信,进入“老舍纪念馆”服务号;
2、点击服务号下方菜单栏中的“预约参观”选项,进入预约系统;
3、在弹出的“预约须知”界面,点击底部“我已知晓 开始预约”按钮;
4、点击系统底部“订单”按钮,即可查看所有预约记录,支持“取消预约”“查看详情”等操作。
注:如行程有变,请务必于参观日16:00前取消,否则预约使用的证件号将被限制预约30天。
三、文明参观温馨提示
开放时间
每周二至周日9:00-17:00(16:30停止入馆),每周一闭馆。
人数限制
每日接待上限400人。当同时在馆的观众人数达到馆内人数上限60人时,我馆将采取暂停入馆的限流措施,以保证观众安全有序参观。
交通信息
本馆门前无公共停车位,建议选择地铁、公交等绿色出行方式。
讲解服务
馆内提供免费微信扫码语音导览服务。
文明参观
为保护展品,请勿触摸展品,拍照时需关闭闪光灯,切勿使用自拍杆与三脚架。同时,应保持安静,不要在馆内喧哗、奔跑,共同维护宁静的参观环境。
重要规则
为保障所有观众的参观体验,本馆不接受团体预约,也请勿在馆内进行任何未经批准的研学、讲解等集体活动。
感谢您的理解与配合,祝您在老舍纪念馆度过一段愉快的时光!